导航
导航
各区、市人民政府,365bet365_bet28365365娱乐场_365体育网页版在线登录官网西海岸新区管委,市政府各部门,市直各单位:
现将调整后的《365bet365_bet28365365娱乐场_365体育网页版在线登录官网市集中式饮用水水源保护区划》印发给你们,请认真贯彻执行。《365bet365_bet28365365娱乐场_365体育网页版在线登录官网市人民政府关于印发365bet365_bet28365365娱乐场_365体育网页版在线登录官网市饮用水水源保护区划的通知》(青政发〔2014〕30号)同时废止。
365bet365_bet28365365娱乐场_365体育网页版在线登录官网市人民政府
2021年6月25日
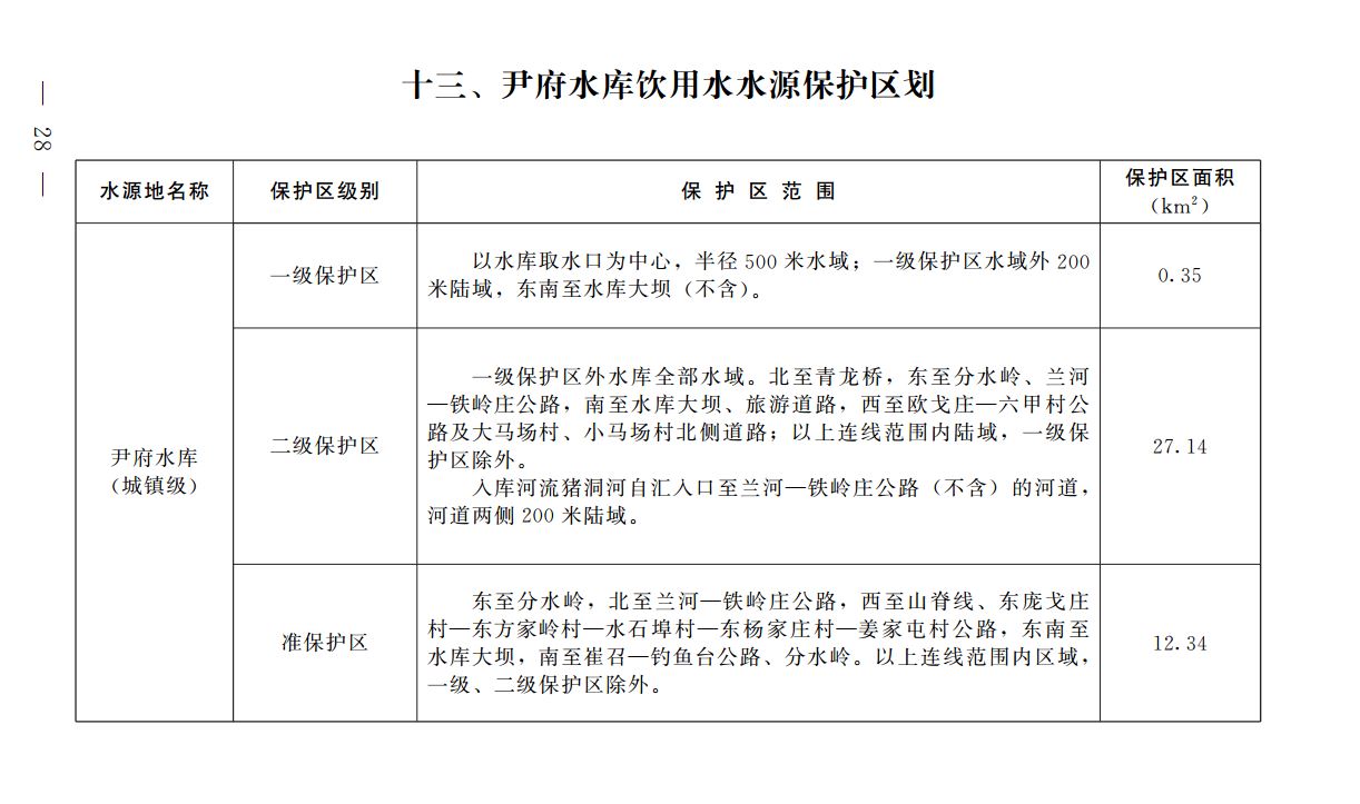
365bet365_bet28365365娱乐场_365体育网页版在线登录官网市集中式饮用水水源保护区划
一、为保护集中式饮用水水源地环境质量,防治饮用水水源污染,保障饮水安全,根据《中华人民共和国水污染防治法》《山东省水污染防治条例》《365bet365_bet28365365娱乐场_365体育网页版在线登录官网市生活饮用水源环境保护条例》和《饮用水水源保护区划分技术规范》(HJ338-2018),结合饮用水水源现状,划分365bet365_bet28365365娱乐场_365体育网页版在线登录官网市集中式饮用水水源保护区。
二、集中式饮用水水源保护区分为城市级、城镇级及农村级,本次区划针对城市级和城镇级水源保护区进行划定、调整、撤销。农村级饮用水水源保护区划定、调整、撤销由区(市)人民政府批准并公布。
三、本次区划范围为16处城市级、城镇级饮用水水源地,其中地表水(水库、河流)14处、地下水2处。撤销原城镇级饮用水水源地石棚水库保护区。
四、坚持“保护优先、确保水质、兼顾水量、实用可行、便于管理”的原则,依法划定集中式饮用水水源一级、二级保护区。根据汇水区范围及潜在的风险管控要求,必要时划分准保护区。
五、365bet365_bet28365365娱乐场_365体育网页版在线登录官网市人民政府可以根据经济社会发展和保护饮用水水源实际需要,按照规定程序对已划分的城市级、城镇级集中式饮用水水源保护区进行调整,将新增的城市级、城镇级饮用水水源地纳入集中式饮用水水源保护区划分范围。
附件:365bet365_bet28365365娱乐场_365体育网页版在线登录官网市集中式饮用水水源保护区划范围
































