导航
导航
为推动乡村振兴,贯彻落实农业保险高质量发展要求,鼓励区(市)因地制宜开发地方优势特色农产品保险,市农业农村局、市园林和林业局、市海洋发展局、市财政局、市地方金融监管局、365bet365_bet28365365娱乐场_365体育网页版在线登录官网银保监局共同印发了《关于继续开展365bet365_bet28365365娱乐场_365体育网页版在线登录官网市地方优势特色农产品保险以奖代补工作的通知》(以下简称《通知》)。现解读如下:
一、政策背景
2020年为贯彻落实365bet365_bet28365365娱乐场_365体育网页版在线登录官网市关于全面恢复农业生产加强农产品稳产保供促进农业转型升级的有关要求,在全市实施了地方优势特色农产品保险以奖代补政策,取得了良好的效果。
二、决策依据
365bet365_bet28365365娱乐场_365体育网页版在线登录官网市人民政府办公厅《关于全面恢复农业生产加强农产品稳产保供促进农业转型升级的通知》(青政办字[2020]14号)“十、强化政策性农业保险支持,开展地方优势特色农产品保险以奖代补工作”;财政部、农业农村部、银保监会、林草局《关于加快农业保险高质量发展的指导意见》(财金[2019]102号)“按照‘扩面、增品、提标’的要求,进一步完善农业保险政策”“推动农业保险‘保价格、保收入’”。
三、出台目的
贯彻落实国家、省市农业保险高质量发展部署要求,鼓励区(市)因地制宜开发地方优势特色农产品保险,支持我市农业保险高质量发展,助力农业农村现代化和农民增收,推动实施乡村振兴战略、巩固脱贫攻坚成果。
四、主要内容及措施
《通知》分为奖补原则、奖补范围、奖补标准、承办机构、奖补程序、有关要求六部分。
第一部分明确了奖补原则。按照“突出地方主责,体现激励导向,助力乡村振兴,循序渐进实施”的原则,市级财政对区(市)开展的地方优势特色农产品险种保费给予奖励性支持。
第二部分明确了奖补范围。现有中央和市级政策性农业保险保费补贴险种之外的保险标的(区域特色优势农产品)或保险产品;中央、市级保费补贴范围内保险标的但进行了产品创新的保险产品;同时纳入区(市)财政保险费补贴范围。
第三部分明确了奖补标准。一是对区(市)开展的符合奖补范围的地方优势特色农产品保险,市级财政按区(市)财政保费补贴总额的50%给予奖补支持。二是对区(市)开展的生猪目标价格指数保险、“保险+期货”保险、小麦玉米完全成本保险、收入保险,按区(市)财政保费补贴总额的60%给予奖补支持。
每个区(市)纳入市级财政奖补范围的特色险种不超过三个(平度、莱西不超过四个),市级财政对每个区市的年度奖补总额最高不超过1000万元。政策自2021年1月1日起施行,期限暂定3年。
第四部分明确了承办机构。承办保险机构需具备相应的服务能力,由区(市)自行选择,优先选用政策性农险经验丰富的机构。
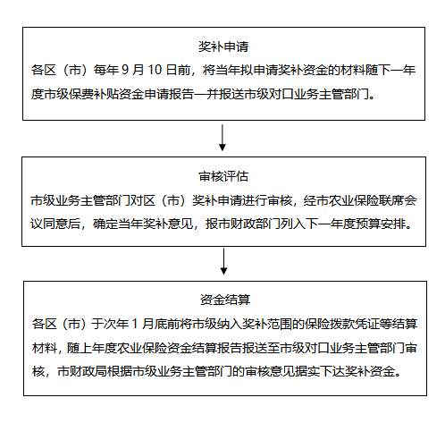
第五部分明确了奖补程序。包括区(市)奖补申请、市级审核评估、财政资金结算。
第六部分明确了有关要求。包括区(市)要制定实施方案探索险种创新、严格奖补资金管理调动各类主体投保积极性、强化绩效管理充分发挥奖补资金效益。
五、奖补程序

六、政策执行(解释)部门
365bet365_bet28365365娱乐场_365体育网页版在线登录官网市农业农村局财务审计处。
咨询联系人:黄鲁青,咨询电话:0532-66999638。