导航
导航
(根据《关于公布废止和延长有效期规范性文件目录的通知》(青政发[2018]29号,2018年7月16日发),有效期延长至2021年12月31日。)
各区、市人民政府,市政府各部门,市直各单位:
《365bet365_bet28365365娱乐场_365体育网页版在线登录官网市人才公寓建设和使用管理规定》已经市政府同意,现印发给你们,请认真贯彻执行。
365bet365_bet28365365娱乐场_365体育网页版在线登录官网市人才公寓建设和使用管理规定
第一章 总则
第一条 为深入实施人才强市战略,发挥住房在吸引集聚人才方面的作用,加强我市人才公寓建设和使用管理,根据国家、省有关规定,结合本市实际,制定本规定。
第二条 本规定所称人才公寓是指限定建设标准、租金标准、销售价格,面向各类人才供应的住房。
人才公寓分为产权型和租赁型两种类型,以租赁型为主。采取租赁和出售两种方式,逐步解决各类人才住房问题。
第三条 本市行政区域范围内人才公寓的建设、分配、运营和使用管理适用本规定。
第四条 市人才公寓建设工作领导小组负责对人才公寓政策、规划、建设、管理等重大事项进行决策、协调。
市人才公寓建设工作领导小组办公室(以下简称“市人才公寓建设办”)设在市国土资源房管部门,负责组织拟定人才公寓建设管理相关政策,编制建设规划和年度计划,指导、协调人才公寓土地供应、项目建设,开展督导考核等工作。
区(市)政府、功能区管委应当成立人才公寓工作领导小组,负责辖区内人才公寓统筹规划、建设、分配、使用管理以及组织实施等具体工作。
组织部门和人力资源社会保障部门负责调查分析人才公寓需求情况,组织实施人才公寓分配等工作。
发展改革部门负责制定人才公寓建设项目投资计划。
财政部门负责政府投资人才公寓项目的资金筹措,安排租赁型人才公寓贴息资金和人才公寓建设管理有关工作经费。
科技部门负责落实科技孵化器人才住房需求,配合编制人才公寓建设规划和年度建设计划。
城乡建设部门负责人才公寓项目建设手续办理、监督检查项目工程质量和施工安全。
规划部门负责人才公寓规划选址、规划方案审批,配合编制人才公寓空间布局规划。
物价部门配合国土资源房管部门确定人才公寓租金价格、出售价格,会同财政部门落实租赁型人才公寓行政事业性收费和政府性基金优惠政策。
地税部门负责督导落实租赁型人才公寓建设和运营有关税收优惠政策。
监察部门负责对人才公寓建设中各单位履行职责情况进行监督,并受理相关举报。
政府督查部门负责对人才公寓建设和分配等工作进行督查。
城市管理、环境保护等相关部门按照职责分工做好相关工作。
第二章 规划建设
第五条 人才公寓建设坚持因地制宜、多措并举,按照“市级组织、区(市)负责、政策扶持、市场运作”的原则,列入市重点工程项目,推进房源的建设和筹集。
第六条 市人才公寓建设办应当会同市人力资源社会保障、科技等部门,根据城市总体规划、我市引进人才规划和科技孵化器建设情况,结合各类人才的住房需求和引进人才的区域分布,编制人才公寓建设规划,合理确定各区(市)、功能区人才公寓建设总量和布局。
市人才公寓建设办应当会同市人力资源社会保障部门、科技部门根据人才公寓建设规划,每年10月底前,制定下一年度建设计划,报市政府批准后实施。
区(市)政府、功能区管委应当根据市政府下达的年度建设计划,组织实施人才公寓建设工作,确保每年6月底前开工。
第七条 区(市)政府、功能区管委应当会同市规划部门根据人才的需求情况,结合区域内控制性详细规划,落实人才公寓空间布局规划。
人才公寓规划建设应当与科技孵化器分布和人才结构相匹配。人才公寓可以集中建设,也可与科技孵化器和产业园区(以下简称“园区”)一体化规划、一体化设计,同步建设、同步配套、同步管理。
人才公寓布局要综合考虑居住人员的实际需求,同步规划建设教育、医疗、商业、文化等公共服务设施,解决居住人员的交通出行、子女入学等问题。
第八条 人才公寓建设主要采取以下模式:
(一)区(市)、功能区组织建设。区(市)政府、功能区管委作为辖区人才公寓建设的责任主体,负责本区域的人才公寓建设任务。区(市)政府、功能区管委可以所属国有投资公司(机构)投资建设人才公寓。集中建设的租赁型人才公寓建设项目,可以直接确定市、区(市)和功能区国有投资公司(机构)作为建设主体。
(二)用人单位自建。大专院校、科研机构以及用工规模较大或者引进人才较多的企事业单位,可采取以下方式自行建设人才公寓。其中,企事业单位利用自有存量国有建设用地建设租赁型人才公寓的,可以直接确定为建设主体,参照企事业单位利用自有存量国有建设用地建设公共租赁住房的程序办理审批手续:
1.用人单位利用自有存量国有建设用地建设人才公寓;
2.在企业较为集中的园区和孵化器较为集中的功能区,由园区或者功能区统一划定土地集中建设人才公寓;
3.用工规模较大或引进人才较多的企事业单位,政府可提供土地,由用人单位投资建设人才公寓。
(三)按比例配建。园区按照科技孵化器项目的规模,配建一定比例的人才公寓。商品住房项目应按照规定比例配建人才公寓。
(四)市场运作。鼓励房地产开发建设单位利用市场化方式,投资建设、经营人才公寓项目。区(市)政府、功能区管委结合房地产市场情况,可以通过购买商品住房、转化部分存量政策性住房以及租赁、改建存量住房的方式,增加人才公寓建筹数量。区(市)政府、功能区管委也可以通过落实商品住房房源定向供应,根据人才层次分别发放购房补贴的方式,解决人才住房问题。
第九条 人才公寓通过以下方式供应土地:
(一)租赁型人才公寓参照公共租赁住房政策,采取划拨方式供地。
(二)产权型人才公寓参照限价商品住房政策,采取定房价、定供应对象、定建设标准和套型面积的办法,以出让方式供地。
(三)企事业单位利用自有存量国有建设用地建设的租赁型人才公寓,原用地性质可以保持不变。
第十条 原则上只租不售(利用自有存量国有建设用地建设的除外)的租赁型人才公寓,主要由市、区(市)、功能区财政投资建设;利用市场化方式建筹的人才公寓,由建设主体投资建设;企事业单位利用自有存量国有建设用地建设的人才公寓,主要由企事业单位或者用人单位投资建设。
第十一条 产权型人才公寓的出售价格,在土地出让前,由国土资源房管部门会同物价等部门,按照同区域商品住房价格至少下浮20%的比例确定。开发建设单位根据已确定的价格,按照住房楼层、朝向、质量和位置等因素,在上下不超过10%的幅度内确定单套住房的销售价格,但整个项目总平均销售价格不得高于土地出让时确定的价格。
以限定价格购买的面积,按照不同层次人才应享受的住房建筑面积标准核定,超出部分按照同区域商品住房价格购买。超出限定价格销售部分面积的价款,由开发建设单位按政府非税收入收缴的有关规定上缴财政,专项用于人才公寓建设。
租赁型人才公寓,租金按照不高于同区域住房市场租金80%的标准确定。
第十二条 租赁型人才公寓应当适当装修,配备相应的生活设施,满足基本的租住需要。
第三章 优惠政策
第十三条 对于人才公寓新增用地实行计划单列,应保尽保;集中建设的租赁型人才公寓可按照20%左右的比例配建商业网点等经营性用房用于出租出售,营业收入用于弥补建设和运营成本。配建商业等经营性用房的用地实现的土地出让收益,可根据项目资金平衡情况,给予适当补助。
企事业单位利用自有存量国有建设用地建设租赁型人才公寓的,原为出让土地使用权的,不需补缴土地出让金。
第十四条 纳入公共租赁住房建设任务的租赁型人才公寓建设项目,免收基础设施配套费等各种行政事业性收费和政府性基金;未纳入公共租赁住房建设任务的租赁型人才公寓建设项目,市、区(市)、功能区可结合收费基金缴纳情况给予资金补助支持。
第十五条 列入我市人才公寓建设计划的租赁型人才公寓建设项目,按照财政部、国家税务总局《关于促进公共租赁住房发展有关税收优惠政策的通知》(财税〔2014〕52号)有关规定,对建设和运营中涉及的城镇土地使用税、土地增值税、印花税、营业税、企业所得税、契税、房产税等按照规定予以税收优惠。
第十六条 对列入我市人才公寓建设计划的租赁型人才公寓建设项目贷款,政府可予以2%的贴息补助。
第四章 分配管理
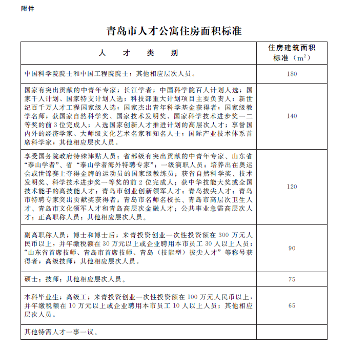
第十七条 人才公寓主要面向符合365bet365_bet28365365娱乐场_365体育网页版在线登录官网英才211计划中确定的引进人才、经认定符合规定条件的来青创新人才、投资创业人员和创客,并且其在365bet365_bet28365365娱乐场_365体育网页版在线登录官网市内无住房。符合规定条件的人才,按照不同层次享受相应的住房面积标准(标准见附件)。促进人才引进的购房补助、住房补贴和免收租金人才公寓政策不予重复享受。
第十八条 人才公寓按照“高端优先、属地管理、逐步解决”的原则,根据人才公寓房源情况,综合人才层次、实际贡献、引进时间等因素实行轮候分配。经认定符合规定条件的创新人才、创业人员和创客可本着“就近安排、满足急需”的原则优先配租,并可在租金方面予以适当优惠。
第十九条 对高端人才,结合其居住需求可提供租赁型人才公寓,也可提供产权型人才公寓;对其他人才,主要通过提供租赁型人才公寓解决其过渡性居住需求。
第二十条 区(市)、功能区筹集的人才公寓主要面向区(市)、功能区引进的人才和辖区内的企事业单位(含驻地中央、省属单位)符合规定条件的各类人才。
市财政投资筹集的部分人才公寓,重点面向办公地址在市南区、市北区、李沧区的市直机关事业单位引进的人才,以及中央、省属驻青机关事业单位引进的博士以上且本单位不能解决住房的高端人才。
第二十一条 市级筹集的人才公寓,由市人力资源社会保障部门根据项目房源及人才情况,拟定分配方案,报经市委组织部门审核同意后实施分配。分配程序为:
(一)申请登记。符合人才公寓配租范围及条件的申请人持规定的证件和材料向所在单位提出书面申请。
(二)申请审核。用人单位对申请材料进行初审,提出初审意见并在单位公示7天无异议后,向人力资源社会保障部门提交申请资料。申请人和用人单位对所提交材料的真实性负责。
(三)资格审核。人力资源社会保障部门对单位的申报材料进行资格复审。经审核,符合申请条件的申请人进入评分排序环节,不符合条件的申请人取消排序资格。
(四)评分排序。人力资源社会保障部门对所有申请人进行综合评分排序。评分排序以申请人人才层次高的优先,从高层次人才到较低层次人才依次排序,同一层次从高分到低分确定顺序;分值相同的,通过摇号的方式确定先后。
排序结束后按照房源与申请人排序结果从高分到低分确定入围人选。
(五)配前公示。人力资源社会保障部门将入围人选和排序结果在人力资源社会保障部门网站上公示7天,无异议后方可分配。
(六)公开选房。人力资源社会保障部门会同国土资源房屋管理部门组织公开选房,入围申请人在规定的时间和地点按顺序一次性签字挑选房号。
(七)签约备案。分配租赁型人才公寓的,在规定的时间内,由用人单位与人才公寓运营单位、配租对象签订三方租赁合同,缴纳房租等相关费用,办理有关入住手续;分配产权型人才公寓的,配售对象持相关材料与开发建设单位签定购房合同。
签约结束后,国土资源房屋管理部门将签约情况反馈至人力资源社会保障部门,由人力资源社会保障部门报组织部门备案。
第二十二条 区(市)、功能区筹集的人才公寓,由区(市)、功能区根据房源和引进人才需求情况,制定分配方案并组织实施分配;分配方案和分配结果报市人力资源社会保障部门和市国土资源房屋管理部门备案。
第二十三条 用人单位利用自有存量国有建设用地投资建设的租赁型人才公寓,优先面向本单位经审核符合规定条件的人员分配。用人单位应当制定分配方案,经职工代表大会或者工会讨论通过后,组织实施分配;分配结果报区(市)人力资源社会保障部门和区(市)房管部门备案。
第二十四条 对引进人才较多、人才集中的单位,经项目所在地区(市)政府、功能区管委批准,可根据其对人才公寓需求量,按幢或者单元划定部分房源定向供应,由需求单位按相关规定组织面向本单位职工配租配售。分配结果报区(市)人力资源社会保障部门和区(市)房管部门备案。
第二十五条 申请人才公寓时应提供以下材料:
(一)人才公寓申请表;
(二)已婚申请人及参加申请的家庭成员的身份证、户口簿、结婚证;单身申请人的身份证、户口簿、单身声明或未婚声明;
(三)房管部门出具的住房情况证明;
(四)经有关部门确认的学历、专业技术职务任职资格等相关证件;
(五)申请人与用人单位签订的劳动合同(或者聘用合同)原件及复印件;
(六)申请人缴纳社会保险的材料(项目合作的高层次人才除外);
(七)用人单位提供的申请人的业绩、获奖及能力表现材料;
(八)参加申请的企业人才需提供申请时缴纳个人所得税的完税证明等凭证;
(九)其他要求提供的材料。
第二十六条 租赁型人才公寓结合承租人意愿签订租期不超过5年的租赁合同,合同期满后配租对象应限期腾退住房。因特殊情况需要续租的,承租人应在合同期满3个月前,由个人通过所在单位提出申请,经人力资源社会保障部门批准后办理续租手续,并按重新核定的价格交纳租金。
第五章 产权和使用管理
第二十七条 产权型人才公寓办理房地产登记时,登记机关应在不动产权证书上注明“人才公寓”,以及购买标准内面积、购买价格、上市交易等内容。
产权型人才公寓自房地产登记之日起5年内,不得上市交易。超过5年但不满10年需上市交易的,上市交易时,应当将购房时以限定价格购买的部分面积,按照成交价格与购买时限定价格差价的50%,向政府交纳土地收益等价款。超过10年上市交易的,不需补交土地增值等收益。大专院校、科研机构等区域内及周边配套区域定向建设或分配的产权型人才公寓上市交易时,应当向符合规定条件的人才定向出售,其他产权型人才公寓出售对象不限。
第二十八条 财政直接投资建设的租赁型人才公寓,原则上只租不售,周转使用。企业等单位投资建设的租赁型人才公寓,其土地用途为住宅的,可以先租后售,出租期限不低于5年,出租期限自办理房地产登记之日起计算。在规定的最低出租期限届满后,可以继续出租,也可按核定的价格出售。
出售价格由房管部门会同物价部门在综合考虑建设、财务成本等因素的基础上确定。拟将土地用途为住宅的租赁型人才公寓出售的,应当在出租期限届满前1年告知承租人,承租人享有优先购买权。出售的人才公寓自购房人办理房地产登记之日起5年内,不得上市交易;5年后需要上市交易的,届时按经济适用住房上市交易的相关规定执行。
利用自有存量非住宅国有建设用地建设的和以单身公寓形式建设的人才公寓只能出租,不得出售或者变相出售。
第二十九条 产权属于政府的租赁型人才公寓的租金收入,应按照政府非税收入管理的规定缴入同级国库,实行“收支两条线”管理。租金收入专项用于偿还人才公寓贷款,以及人才公寓的维护、管理,支付房屋空置期物业管理、物业费补助等。
产权属于企业等单位的租赁型人才公寓的租金收入由产权人自行安排。
第三十条 人才公寓承租人应当按照合同约定,合理使用人才公寓,不得转借、转租、闲置,不得擅自改变房屋结构和房屋用途,不得擅自对房屋进行装修,不得用于从事其他经营活动。违反上述规定的,应当追缴不当得利。因使用不当造成房屋或者附属设施损坏的,承租人应当负责维修或者赔偿。
第三十一条 人才公寓承租人应根据合同约定,按时支付租金和其他费用。用人单位应当配合运营单位建立租金支付或者租金汇交制度。
第三十二条 人才公寓承租人应当按时缴纳房屋使用过程中发生的水、电、暖、燃气、通讯、有线电视、物业服务等费用。
第三十三条对政府投资建设和筹集的租赁型人才公寓项目,由房管部门通过政府采购平台,公开招标确定运营单位,或者直接委托具有资质的专业运营机构,并与运营单位(机构)签订期限不超过5年的委托运营管理合同。
企业等单位投资建设和筹集的租赁型人才公寓项目,由产权人自行运营或者委托专业机构运营。
第三十四条 租赁型人才公寓运营单位应当做好人才公寓及其配套设施的维修、养护工作,确保人才公寓正常使用。要对人才公寓使用情况定期和不定期进行巡查,发现违规行为及时处理或者向人力资源社会保障部门和房管部门报告。
第三十五条 政府投资建设和筹集的租赁型人才公寓维修、养护费用,主要通过人才公寓租金收入以及配套商业服务设施租金收入解决,不足部分由财政预算安排。房屋维修参照公共租赁住房有关规定执行。
企业等单位投资建设的人才公寓,维修、养护费用由产权人承担。
第三十六条 房管部门应当建立政府投资筹集的租赁型人才公寓房屋管理质量检查和考核制度,定期会同人力资源社会保障部门对人才公寓运营单位(机构)管理和服务情况进行检查、考评。考评结果作为核拨委托管理费等相关费用的依据。考评结果不达标的运营单位(机构),应责令其限期整改。
第三十七条 产权型人才公寓在取得完全产权前,购房人不得擅自将所购买的住房出租、出借以及从事居住用途以外的其他活动。对违反上述规定、且在限制上市交易年限之内的,按原价格收回购房人所购买的人才公寓。
第三十八条 产权型人才公寓,购房人5年内调离本市的,由政府按原价格回购或者安排其他符合条件的人才购买。
租赁型人才公寓的承租人,有下列情形之一者,终止其租赁合同,收回已配租的住房。
(一)人事关系调离365bet365_bet28365365娱乐场_365体育网页版在线登录官网或者不在365bet365_bet28365365娱乐场_365体育网页版在线登录官网工作和生活的;
(二)在限定的区域购房的;
(三)改变所承租人才公寓用途的;
(四)破坏或者擅自装修所承租人才公寓,拒不恢复原状的;
(五)无正当理由连续6个月以上闲置人才公寓,或者未按规定缴纳租金的。
租赁型人才公寓的退出管理,参照公共租赁住房政策的有关规定执行。
第三十九条 市人才公寓建设办会同市人力资源社会保障部门、财政部门建立人才公寓信息管理系统,实时、动态掌握人才公寓房源、配租配售、后期管理等情况。
第六章 责任追究
第四十条 对弄虚作假骗取分配资格的单位和个人,一经核实取消其分配资格,收回人才公寓,5年内取消其再次申请人才公寓的资格。对出具虚假证明的单位,由主管部门或者监察部门依法追究单位领导和相关工作人员的责任。
第四十一条人才公寓管理机构及其他相关部门的工作人员在人才公寓管理工作中滥用职权、玩忽职守、徇私舞弊的,依法给予处分;构成犯罪的,依法追究刑事责任。
第七章 附则
第四十二条 区(市)政府、功能区管委可根据本规定,结合本地实际,制定具体实施办法。
第四十三条 限价商品住房与人才公寓房源互补有关事宜继续执行青政发〔2014〕21号文件。
第四十四条 本规定自2016年1月1日起施行,有效期至2018年12月31日止。
附件
365bet365_bet28365365娱乐场_365体育网页版在线登录官网市人才公寓住房面积标准
